
Transforming Regulatory Compliance Through Product Innovation
81% of pitches now completed within 6 weeks (vs. 39% previously)
Improvement in process completion rates from initial baseline
100% of legal, financial and other regulated documents moved from insecure email to protected S3 storage
"We needed to solve the fundamental tension between regulatory rigour and entrepreneurial velocity - turning compliance from a bottleneck into a competitive advantage.
"
When regulatory compliance becomes the enemy of growth
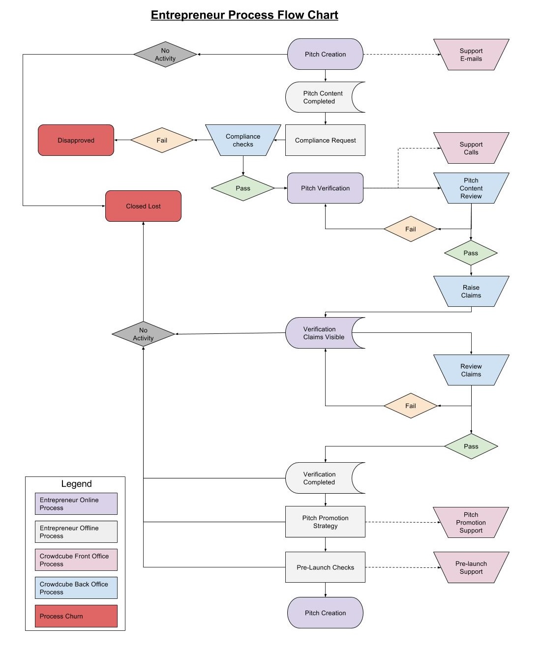
Crowdcube's existing pitch creation process had become a critical bottleneck that threatened the platform's ability to scale. For context, pitch creation was the process entrepreneurs had to go through to complete the information investors would see on the site to decide whether to invest. Operating under strict FCA regulations (COBS 4.2), every piece of content needed to be "fair, clear and not misleading," requiring extensive due diligence and line by line approval to validate that was was being said was true. The linear, inflexible system forced entrepreneurs through a frustrating journey whilst internal teams waited inefficiently for documents via email, creating delays that killed entrepreneur momentum.
Only 43% of pitches completed within 6 weeks, with 32% taking over 8 weeks due to linear workflow constraints
Due diligence couldn't begin until entrepreneurs submitted placeholder content, forcing analysts to wait whilst evidence gathering happened via insecure email chains
The basic system lacked auto-save, real-time sync with Salesforce CRM, and proper document management, leading to data loss and compliance risks



Designing flexibility within regulatory constraints
My approach centred on transforming a rigid, sequential process into a flexible, parallel workflow system. Rather than fighting the regulatory requirements, I designed the solution to make compliance seamless and efficient. The strategy involved deep stakeholder research with both entrepreneurs and internal teams, mapping pain points, and creating a non-linear system that would satisfy FCA requirements whilst dramatically improving user experience.
Enable entrepreneurs to submit pitch text for due diligence whilst completing other sections, removing the waiting waste
Build regulatory approval workflows directly into the product with secure document storage and audit trails
Implement real-time data preservation and two-way Salesforce sync to prevent data loss and enable flexible completion
From customer & regulatory nightmare to competitive advantage in 8 months
Leading a cross-functional team spanning commercial, compliance, completions, product, design and engineering, I orchestrated a complex technical transformation whilst maintaining live operations. The execution required careful change management, stakeholder alignment, and iterative delivery to ensure we could transition existing pitches whilst building new functionality. Every decision was made through the lens of regulatory compliance and user experience optimisation.
Working closely with external customers (entrepreneurs) and internal stakeholders, I conducted extensive user research to understand the pain points in the existing system. This involved shadowing compliance teams, interviewing frustrated entrepreneurs, and mapping the entire end-to-end process to identify bottlenecks.
The critical insight emerged that due diligence on pitch text was the longest part of the process, yet it couldn't begin until entrepreneurs had completed every other step. I documented detailed requirements for the new Legal and Finance tabs, ensuring we captured all regulatory obligations whilst designing for usability.
"We realised we weren't building a better form, we were redesigning how regulatory compliance could actually accelerate not hinder delivery."

I worked with the engineering team to design the auto-save functionality and real-time two-way sync with Salesforce CRM and the data warehouse. This was technically complex as it required maintaining data integrity across multiple systems whilst enabling entrepreneurs to move between tabs freely.
The architecture needed to support both the legacy linear process (for existing pitches) and the new non-linear system simultaneously. I created detailed user stories and acceptance criteria for the transition functionality, ensuring we could migrate users without disrupting active fundraises.
"We had to build the plane whilst flying it. Maintaining a live, regulated platform whilst fundamentally rebuilding how it worked underneath."

Collaborating intensively with Legal, Compliance and Finance teams, I designed the new tabs and approval workflows that would meet FCA COBS 4.2 requirements. This involved creating secure document storage in S3 buckets, designing approval gateways, and building audit trails for regulatory reporting.
The most complex challenge was designing the commenting and feedback system that would allow internal teams to provide specific feedback on pitch content without entrepreneurs losing context or having to restart sections. I created wireframes and user journeys that balanced regulatory rigour with user experience.
"Compliance teams went from dreading the pitch review process to seeing it as a way of helping entrepreneurs tell better (more truthful) stories."

I managed the phased rollout, ensuring all existing pitches using the old system could continue their journey whilst new applications used the improved process. This required careful data migration planning and clear communication with all stakeholders about the transition timeline. It was particularly challenging for the teams who had to work on two systems at once.
The launch included comprehensive training for internal teams on the new workflows and tools, as well as entrepreneur onboarding materials. I established success metrics and monitoring systems to track the improvement in throughput times and user satisfaction.
"The true test wasn't whether the system worked technically. It was whether we could help entrepreneurs raise more money, faster, without breaching our regulatory requirements. The two don't often go hand in hand."

Transforming regulatory compliance from time waster to competitive advantage
The new Pitch Creation product delivered transformational results across all stakeholder groups, with quite a few speedbumps on the way. Entrepreneurs experienced a dramatically improved journey with flexibility and real-time feedback, whilst internal teams could work more efficiently with better tools and processes. Most importantly, the business achieved its scaling ambitions whilst maintaining the highest regulatory standards, proving that compliance and growth are not mutually exclusive.
81% of pitches now completed within 6 weeks (vs. 39% previously)
Improvement in process completion rates from initial baseline
Auto-save functionality eliminated data loss incidents (previously 20 monthly cases)
100% of legal, financial and other regulated documents moved from insecure email to protected S3 storage
Analysts could begin due diligence 3 weeks earlier in the process
Additional investment enabled through improved efficiency against baseline
What building in a regulated environment taught me about product leadership
This project taught me that the most creative products can emerge from seemingly insurmountable constraints. Working within FCA regulations forced novel solutions that ultimately made the product better for everyone. Leading cross-functional teams through complex technical change whilst maintaining live operations showed me the importance of stakeholder alignment, clear communication, and iterative delivery in high-stakes environments. There was no room for error.
Building products in a regulated environment is infinitely more complex and challenging. The FCA regulatory requirements initially felt like barriers but became the catalyst for designing a truly differentiated user experience that competitors couldn't match
The technical build was only 40% of the challenge; the remaining 60% was stakeholder alignment, training, and managing the transition whilst maintaining business continuity (something I vastly underestimated initially)
My biggest mistake was not involving way more entrepreneurs more deeply in the design process early on. We had to iterate the information architecture a second time because our initial assumptions about user behaviour were wrong